PC-F02 ()
PC-F02
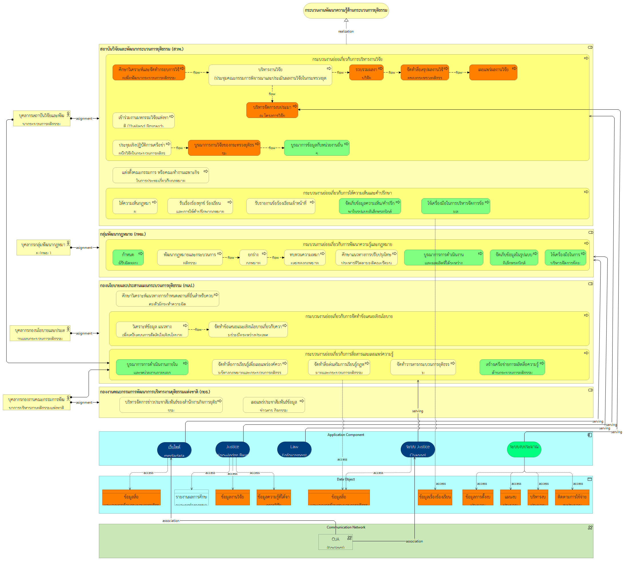
กระบวนงานพัฒนาความรู้ด้านกระบวนการยุติธรรม
สถาบันวิจัยและพัฒนากระบวนการยุติธรรม (สวพ.)
กระบวนงานย่อยเกี่ยวกับการบริหารงานวิจัย
ศึกษาวิเคราะห์และจัดทำกรอบการวิจัยเพื่อพัฒนากระบวนการยุติธรรม
บริหารงานวิจัย (ประชุมคณะกรรมการพิจารณาและประเมินผลงานวิจัยในกระทรวงยุติธรรม จัดทำ TOR อนุมัติโครงการ ทำสัญญา ติดตามประเมินผลโครงการ)
ประชุมเชิงปฏิบัติการเครือข่ายนักวิจัยในกระบวนการยุติธรรม
จัดทำสื่อสรุปผลงานวิจัยของกระทรวงยุติธรรม
รวบรวมผลงานวิจัย
เผยแพร่ผลงานวิจัย
เข้าร่วมงานมหกรรมวิจัยแห่งชาติ (Thailand Research Expo)
บูรณาการงานวิจัยของกระทรวงยุติธรรม
บริหารจัดการงบประมาณ โครงการวิจัย
บูรณาการข้อมูลกับหน่วยงานอื่น ๆ
แต่งตั้งคณะกรรมการ หรือคณะทำงานเฉพาะกิจ ในการประชุมเกี่ยวกับกฎหมาย
กระบวนงานย่อยเกี่ยวกับการให้ความเห็นและคำปรึกษา
ให้ความเห็นกฎหมาย
รับเรื่องร้องทุกข์ ร้องเรียน และการให้คำปรึกษากฎหมาย
รับรายงานข้อร้องเรียนเจ้าหน้าที่
จัดเก็บข้อมูลความเห็น/คำปรึกษาในรูปแบบอิเล็กทรอนิกส์
ใช้เครื่องมือในการบริหารจัดการข้อมูล
กลุ่มพัฒนากฎหมาย (กพม.)
กระบวนงานย่อยเกี่ยวกับการพัฒนาความรู้และกฎหมาย
ทบทวนความเหมาะสมของกฎหมาย
ยกร่าง กฎหมาย
พัฒนากฎหมายและกระบวนการยุติธรรม ในรูปแบบโครงการ/กิจกรรม
ศึกษาแนวทางการปรับปรุงโทษ ประหารชีวิตตามมติคณะรัฐมนตรี
กำหนด ผู้รับผิดชอบ
บูรณาการการดำเนินงาน และผลผลิตที่ได้ระหว่าง ส่วนงานที่เกี่ยวข้อง
จัดเก็บข้อมูลในรูปแบบ อิเล็กทรอนิกส์
ใช้เครื่องมือในการ บริหารจัดการข้อมูล
กองนโยบายและประสานแผนกระบวนการยุติธรรม (กนป.)
ศึกษาวิเคราะห์แนวทางการกำหนดสถานที่อื่นสำหรับควบคุมตัวผู้กระทำความผิด
กระบวนงานย่อยเกี่ยวกับการจัดทำข้อเสนอเชิงนโยบาย
วิเคราะห์ข้อมูล แนวทาง เพื่อสนับสนุนการตัดสินใจเชิงนโยบาย
จัดทำข้อเสนอแนะเชิงนโยบายเกี่ยวกับความร่วมมือระหว่างประเทศ
กระบวนงานย่อยเกี่ยวกับการสื่อสารและเผยแพร่ความรู้
จัดทำสื่อการเรียนรู้เพื่อเผยแพร่องค์ความรู้ทางกฎหมายและกระบวนการยุติธรรม
จัดทำสื่อส่งเสริมการเรียนรู้กฎหมายเเละกระบวนการยุติธรรม
จัดทำวารสารกระบวนการยุติธรรม
บูรณาการการดำเนินงานภายใน และหน่วยงานภายนอก
สร้างเครือข่ายการผลิตสื่อความรู้ ด้านกระบวนการยุติธรรม
กองงานคณะกรรมการพัฒนาการบริหารงานยุติธรรมแห่งชาติ (กยธ.)
บริหารจัดการข่าวประชาสัมพันธ์ของสำนักงานกิจการยุติธรรม
เผยแพร่ประชาสัมพันธ์ข้อมูล ข่าวสาร กิจกรรม ภายในองค์กร
บุคลากรสถาบันวิจัยและพัฒนากระบวนการยุติธรรม (สวพ.)
บุคลากรกลุ่มพัฒนากฎหมาย (กพม.)
บุคลากรกองนโยบายและประสานแผนกระบวนการยุติธรรม (กนป.)
บุคลากรกองงานคณะกรรมการพัฒนาการบริหารงานยุติธรรมแห่งชาติ (กยธ.)
Application Component
Justice Knowledge Base - JKB
เว็บไซต์ mediadata (www.oja.go.th)
Law Enforcement Indicators : LEI
ระบบ Justice Channel
ระบบงบประมาณ
Data Object
ข้อมูลสื่อ และเอกสารด้านกระบวนการยุติธรรม
รายงานผลการศึกษาและยกร่างกฎหมาย
ข้อมูลงานวิจัย
ข้อมูลความรู้ที่ได้จากการวิจัย
ข้อมูลสื่อ และเอกสารด้านกระบวนการยุติธรรม
ข้อมูลเรื่องร้องเรียน
ข้อมูลการตั้งงบ ประมาณ
แผนงบ ประมาณ
บริหารงบ ประมาณ
ติดตามการใช้จ่าย งบประมาณ
Communication Network
OJA (Fortinet)
สถาบันวิจัยและพัฒนากระบวนการยุติธรรม (สวพ.) กระบวนงานย่อยเกี่ยวกับการบริหารงานวิจัย
สถาบันวิจัยและพัฒนากระบวนการยุติธรรม (สวพ.) แต่งตั้งคณะกรรมการ หรือคณะทำงานเฉพาะกิจ ในการประชุมเกี่ยวกับกฎหมาย
สถาบันวิจัยและพัฒนากระบวนการยุติธรรม (สวพ.) กระบวนงานพัฒนาความรู้ด้านกระบวนการยุติธรรม
สถาบันวิจัยและพัฒนากระบวนการยุติธรรม (สวพ.) กระบวนงานย่อยเกี่ยวกับการให้ความเห็นและคำปรึกษา
กระบวนงานย่อยเกี่ยวกับการบริหารงานวิจัย ศึกษาวิเคราะห์และจัดทำกรอบการวิจัยเพื่อพัฒนากระบวนการยุติธรรม
กระบวนงานย่อยเกี่ยวกับการบริหารงานวิจัย บริหารจัดการงบประมาณ โครงการวิจัย
กระบวนงานย่อยเกี่ยวกับการบริหารงานวิจัย รวบรวมผลงานวิจัย
กระบวนงานย่อยเกี่ยวกับการบริหารงานวิจัย เผยแพร่ผลงานวิจัย
กระบวนงานย่อยเกี่ยวกับการบริหารงานวิจัย บริหารงานวิจัย (ประชุมคณะกรรมการพิจารณาและประเมินผลงานวิจัยในกระทรวงยุติธรรม จัดทำ TOR อนุมัติโครงการ ทำสัญญา ติดตามประเมินผลโครงการ)
กระบวนงานย่อยเกี่ยวกับการบริหารงานวิจัย จัดทำสื่อสรุปผลงานวิจัยของกระทรวงยุติธรรม
กระบวนงานย่อยเกี่ยวกับการบริหารงานวิจัย เข้าร่วมงานมหกรรมวิจัยแห่งชาติ (Thailand Research Expo)
กระบวนงานย่อยเกี่ยวกับการบริหารงานวิจัย บูรณาการงานวิจัยของกระทรวงยุติธรรม
กระบวนงานย่อยเกี่ยวกับการบริหารงานวิจัย ประชุมเชิงปฏิบัติการเครือข่ายนักวิจัยในกระบวนการยุติธรรม
กระบวนงานย่อยเกี่ยวกับการบริหารงานวิจัย บูรณาการข้อมูลกับหน่วยงานอื่น ๆ
ศึกษาวิเคราะห์และจัดทำกรอบการวิจัยเพื่อพัฒนากระบวนการยุติธรรม บริหารงานวิจัย (ประชุมคณะกรรมการพิจารณาและประเมินผลงานวิจัยในกระทรวงยุติธรรม จัดทำ TOR อนุมัติโครงการ ทำสัญญา ติดตามประเมินผลโครงการ)
บริหารงานวิจัย (ประชุมคณะกรรมการพิจารณาและประเมินผลงานวิจัยในกระทรวงยุติธรรม จัดทำ TOR อนุมัติโครงการ ทำสัญญา ติดตามประเมินผลโครงการ) รวบรวมผลงานวิจัย
บริหารงานวิจัย (ประชุมคณะกรรมการพิจารณาและประเมินผลงานวิจัยในกระทรวงยุติธรรม จัดทำ TOR อนุมัติโครงการ ทำสัญญา ติดตามประเมินผลโครงการ) บริหารจัดการงบประมาณ โครงการวิจัย
ประชุมเชิงปฏิบัติการเครือข่ายนักวิจัยในกระบวนการยุติธรรม บูรณาการงานวิจัยของกระทรวงยุติธรรม
จัดทำสื่อสรุปผลงานวิจัยของกระทรวงยุติธรรม เผยแพร่ผลงานวิจัย
รวบรวมผลงานวิจัย จัดทำสื่อสรุปผลงานวิจัยของกระทรวงยุติธรรม
บูรณาการงานวิจัยของกระทรวงยุติธรรม บูรณาการข้อมูลกับหน่วยงานอื่น ๆ
กระบวนงานย่อยเกี่ยวกับการให้ความเห็นและคำปรึกษา ให้ความเห็นกฎหมาย
กระบวนงานย่อยเกี่ยวกับการให้ความเห็นและคำปรึกษา รับเรื่องร้องทุกข์ ร้องเรียน และการให้คำปรึกษากฎหมาย
กระบวนงานย่อยเกี่ยวกับการให้ความเห็นและคำปรึกษา รับรายงานข้อร้องเรียนเจ้าหน้าที่
กระบวนงานย่อยเกี่ยวกับการให้ความเห็นและคำปรึกษา ข้อมูลเรื่องร้องเรียน
กระบวนงานย่อยเกี่ยวกับการให้ความเห็นและคำปรึกษา จัดเก็บข้อมูลความเห็น/คำปรึกษาในรูปแบบอิเล็กทรอนิกส์
กระบวนงานย่อยเกี่ยวกับการให้ความเห็นและคำปรึกษา ใช้เครื่องมือในการบริหารจัดการข้อมูล
กลุ่มพัฒนากฎหมาย (กพม.) กระบวนงานย่อยเกี่ยวกับการพัฒนาความรู้และกฎหมาย
กระบวนงานย่อยเกี่ยวกับการพัฒนาความรู้และกฎหมาย ทบทวนความเหมาะสมของกฎหมาย
กระบวนงานย่อยเกี่ยวกับการพัฒนาความรู้และกฎหมาย ศึกษาแนวทางการปรับปรุงโทษ ประหารชีวิตตามมติคณะรัฐมนตรี
กระบวนงานย่อยเกี่ยวกับการพัฒนาความรู้และกฎหมาย ยกร่าง กฎหมาย
กระบวนงานย่อยเกี่ยวกับการพัฒนาความรู้และกฎหมาย พัฒนากฎหมายและกระบวนการยุติธรรม ในรูปแบบโครงการ/กิจกรรม
กระบวนงานย่อยเกี่ยวกับการพัฒนาความรู้และกฎหมาย กำหนด ผู้รับผิดชอบ
กระบวนงานย่อยเกี่ยวกับการพัฒนาความรู้และกฎหมาย บูรณาการการดำเนินงาน และผลผลิตที่ได้ระหว่าง ส่วนงานที่เกี่ยวข้อง
กระบวนงานย่อยเกี่ยวกับการพัฒนาความรู้และกฎหมาย จัดเก็บข้อมูลในรูปแบบ อิเล็กทรอนิกส์
กระบวนงานย่อยเกี่ยวกับการพัฒนาความรู้และกฎหมาย ใช้เครื่องมือในการ บริหารจัดการข้อมูล
ยกร่าง กฎหมาย ทบทวนความเหมาะสมของกฎหมาย
พัฒนากฎหมายและกระบวนการยุติธรรม ในรูปแบบโครงการ/กิจกรรม ยกร่าง กฎหมาย
กองนโยบายและประสานแผนกระบวนการยุติธรรม (กนป.) กระบวนงานย่อยเกี่ยวกับการสื่อสารและเผยแพร่ความรู้
กองนโยบายและประสานแผนกระบวนการยุติธรรม (กนป.) กระบวนงานย่อยเกี่ยวกับการจัดทำข้อเสนอเชิงนโยบาย
กองนโยบายและประสานแผนกระบวนการยุติธรรม (กนป.) ศึกษาวิเคราะห์แนวทางการกำหนดสถานที่อื่นสำหรับควบคุมตัวผู้กระทำความผิด
กระบวนงานย่อยเกี่ยวกับการจัดทำข้อเสนอเชิงนโยบาย วิเคราะห์ข้อมูล แนวทาง เพื่อสนับสนุนการตัดสินใจเชิงนโยบาย
กระบวนงานย่อยเกี่ยวกับการจัดทำข้อเสนอเชิงนโยบาย จัดทำข้อเสนอแนะเชิงนโยบายเกี่ยวกับความร่วมมือระหว่างประเทศ
วิเคราะห์ข้อมูล แนวทาง เพื่อสนับสนุนการตัดสินใจเชิงนโยบาย จัดทำข้อเสนอแนะเชิงนโยบายเกี่ยวกับความร่วมมือระหว่างประเทศ
กระบวนงานย่อยเกี่ยวกับการสื่อสารและเผยแพร่ความรู้ จัดทำสื่อการเรียนรู้เพื่อเผยแพร่องค์ความรู้ทางกฎหมายและกระบวนการยุติธรรม
กระบวนงานย่อยเกี่ยวกับการสื่อสารและเผยแพร่ความรู้ จัดทำวารสารกระบวนการยุติธรรม
กระบวนงานย่อยเกี่ยวกับการสื่อสารและเผยแพร่ความรู้ จัดทำสื่อส่งเสริมการเรียนรู้กฎหมายเเละกระบวนการยุติธรรม
กระบวนงานย่อยเกี่ยวกับการสื่อสารและเผยแพร่ความรู้ ข้อมูลสื่อ และเอกสารด้านกระบวนการยุติธรรม
กระบวนงานย่อยเกี่ยวกับการสื่อสารและเผยแพร่ความรู้ บูรณาการการดำเนินงานภายใน และหน่วยงานภายนอก
กระบวนงานย่อยเกี่ยวกับการสื่อสารและเผยแพร่ความรู้ สร้างเครือข่ายการผลิตสื่อความรู้ ด้านกระบวนการยุติธรรม
กองงานคณะกรรมการพัฒนาการบริหารงานยุติธรรมแห่งชาติ (กยธ.) บริหารจัดการข่าวประชาสัมพันธ์ของสำนักงานกิจการยุติธรรม
กองงานคณะกรรมการพัฒนาการบริหารงานยุติธรรมแห่งชาติ (กยธ.) เผยแพร่ประชาสัมพันธ์ข้อมูล ข่าวสาร กิจกรรม ภายในองค์กร
บุคลากรสถาบันวิจัยและพัฒนากระบวนการยุติธรรม (สวพ.) กระบวนงานย่อยเกี่ยวกับการสื่อสารและเผยแพร่ความรู้
บุคลากรสถาบันวิจัยและพัฒนากระบวนการยุติธรรม (สวพ.) สถาบันวิจัยและพัฒนากระบวนการยุติธรรม (สวพ.)
บุคลากรกลุ่มพัฒนากฎหมาย (กพม.) กลุ่มพัฒนากฎหมาย (กพม.)
บุคลากรกองนโยบายและประสานแผนกระบวนการยุติธรรม (กนป.) กองนโยบายและประสานแผนกระบวนการยุติธรรม (กนป.)
บุคลากรกองงานคณะกรรมการพัฒนาการบริหารงานยุติธรรมแห่งชาติ (กยธ.) กระบวนงานย่อยเกี่ยวกับการสื่อสารและเผยแพร่ความรู้
บุคลากรกองงานคณะกรรมการพัฒนาการบริหารงานยุติธรรมแห่งชาติ (กยธ.) กองงานคณะกรรมการพัฒนาการบริหารงานยุติธรรมแห่งชาติ (กยธ.)
Application Component Justice Knowledge Base - JKB
Application Component เว็บไซต์ mediadata (www.oja.go.th)
Application Component Law Enforcement Indicators : LEI
Application Component ระบบ Justice Channel
Application Component ระบบงบประมาณ
Justice Knowledge Base - JKB กระบวนงานย่อยเกี่ยวกับการบริหารงานวิจัย
Justice Knowledge Base - JKB ข้อมูลความรู้ที่ได้จากการวิจัย
Justice Knowledge Base - JKB รายงานผลการศึกษาและยกร่างกฎหมาย
Justice Knowledge Base - JKB ข้อมูลงานวิจัย
เว็บไซต์ mediadata (www.oja.go.th) ข้อมูลสื่อ และเอกสารด้านกระบวนการยุติธรรม
เว็บไซต์ mediadata (www.oja.go.th) กลุ่มพัฒนากฎหมาย (กพม.)
Law Enforcement Indicators : LEI กลุ่มพัฒนากฎหมาย (กพม.)
ระบบ Justice Channel กระบวนงานย่อยเกี่ยวกับการสื่อสารและเผยแพร่ความรู้
ระบบ Justice Channel ข้อมูลสื่อ และเอกสารด้านกระบวนการยุติธรรม
ระบบงบประมาณ บริหารงบ ประมาณ
ระบบงบประมาณ ข้อมูลการตั้งงบ ประมาณ
ระบบงบประมาณ ติดตามการใช้จ่าย งบประมาณ
ระบบงบประมาณ แผนงบ ประมาณ
ระบบงบประมาณ บริหารจัดการงบประมาณ โครงการวิจัย
Data Object ข้อมูลสื่อ และเอกสารด้านกระบวนการยุติธรรม
Data Object รายงานผลการศึกษาและยกร่างกฎหมาย
Data Object ข้อมูลงานวิจัย
Data Object ข้อมูลความรู้ที่ได้จากการวิจัย
Data Object ข้อมูลสื่อ และเอกสารด้านกระบวนการยุติธรรม
Data Object ข้อมูลเรื่องร้องเรียน
Data Object ข้อมูลการตั้งงบ ประมาณ
Data Object แผนงบ ประมาณ
Data Object บริหารงบ ประมาณ
Data Object ติดตามการใช้จ่าย งบประมาณ
Communication Network OJA (Fortinet)
OJA (Fortinet) เว็บไซต์ mediadata (www.oja.go.th)
OJA (Fortinet) ระบบ Justice Channel