PC-F06 ()
PC-F06
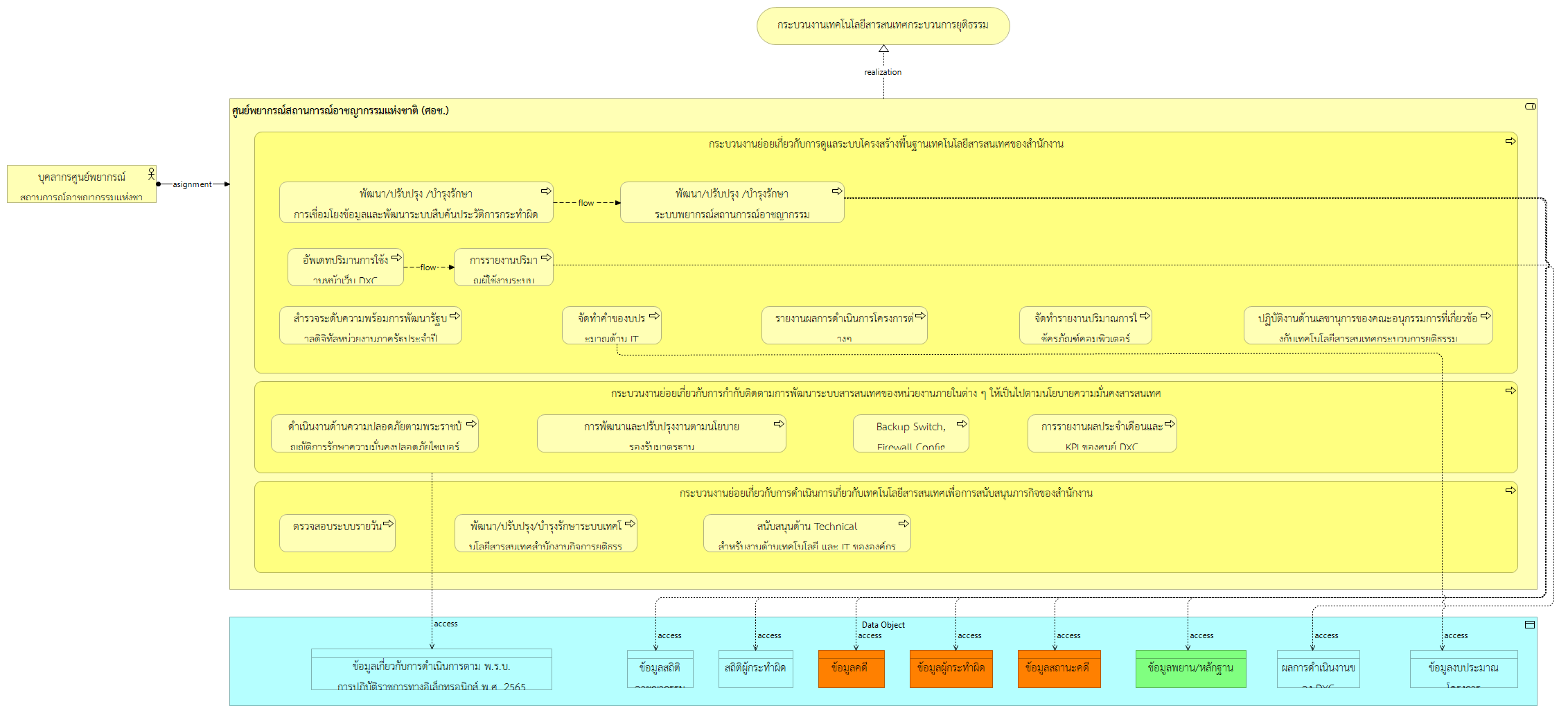
กระบวนงานเทคโนโลยีสารสนเทศกระบวนการยุติธรรม
ศูนย์พยากรณ์สถานการณ์อาชญากรรมแห่งชาติ (ศอช.)
กระบวนงานย่อยเกี่ยวกับการดูแลระบบโครงสร้างพื้นฐานเทคโนโลยีสารสนเทศของสำนักงาน
พัฒนา/ปรับปรุง /บำรุงรักษา การเชื่อมโยงข้อมูลและพัฒนาระบบสืบค้นประวัติการกระทำผิด
พัฒนา/ปรับปรุง /บำรุงรักษา ระบบพยากรณ์สถานการณ์อาชญากรรม
การรายงานปริมาณผู้ใช้งานระบบ DXC
อัพเดทปริมานการใช้งานหน้าเว็บ DXC รายเดือน
สำรวจระดับความพร้อมการพัฒนารัฐบาลดิจิทัลหน่วยงานภาครัฐประจำปี
จัดทำคำของบประมาณด้าน IT
รายงานผลการดำเนินการโครงการต่างๆ หรือผลดำเนินการตามข้อสั่งการ
จัดทำรายงานปริมาณการใช้ครุภัณฑ์คอมพิวเตอร์
ปฏิบัติงานด้านเลขานุการของคณะอนุกรรมการที่เกี่ยวข้องกับเทคโนโลยีสารสนเทศกระบวนการยุติธรรม
กระบวนงานย่อยเกี่ยวกับการกำกับติดตามการพัฒนาระบบสารสนเทศของหน่วยงานภายในต่าง ๆ ให้เป็นไปตามนโยบายความมั่นคงสารสนเทศ
ดำเนินงานด้านความปลอดภัยตามพระราชบัญญัติการรักษาความมั่นคงปลอดภัยไซเบอร์
การพัฒนาและปรับปรุงงานตามนโยบาย รองรับมาตรฐาน และข้อปฏิบัติด้านการบริหารจัดการความมั่นคงปลอดภัย
Backup Switch, Firewall Config
การรายงานผลประจำเดือนและ KPI ของศูนย์ DXC
กระบวนงานย่อยเกี่ยวกับการดำเนินการเกี่ยวกับเทคโนโลยีสารสนเทศเพื่อการสนับสนุนภารกิจของสำนักงาน
ตรวจสอบระบบรายวัน
พัฒนา/ปรับปรุง/บำรุงรักษาระบบเทคโนโลยีสารสนเทศสำนักงานกิจการยุติธรรม
สนับสนุนด้าน Technical สำหรับงานด้านเทคโนโลยี และ IT ขององค์กร
บุคลากรศูนย์พยากรณ์ สถานการณ์อาชญากรรมแห่งชาติ
Data Object
ข้อมูลเกี่ยวกับการดำเนินการตาม พ.ร.บ. การปฏิบัติราชการทางอิเล็กทรอนิกส์ พ.ศ. 2565
ข้อมูลสถิติ อาชญากรรม
สถิติผู้กระทำผิด
ข้อมูลคดี
ข้อมูลผู้กระทำผิด
ข้อมูลสถานะคดี
ข้อมูลพยาน/หลักฐาน
ผลการดำเนินงานของ DXC
ข้อมูลงบประมาณ โครงการ
ศูนย์พยากรณ์สถานการณ์อาชญากรรมแห่งชาติ (ศอช.) กระบวนงานเทคโนโลยีสารสนเทศกระบวนการยุติธรรม
ศูนย์พยากรณ์สถานการณ์อาชญากรรมแห่งชาติ (ศอช.) กระบวนงานย่อยเกี่ยวกับการกำกับติดตามการพัฒนาระบบสารสนเทศของหน่วยงานภายในต่าง ๆ ให้เป็นไปตามนโยบายความมั่นคงสารสนเทศ
ศูนย์พยากรณ์สถานการณ์อาชญากรรมแห่งชาติ (ศอช.) กระบวนงานย่อยเกี่ยวกับการดำเนินการเกี่ยวกับเทคโนโลยีสารสนเทศเพื่อการสนับสนุนภารกิจของสำนักงาน
ศูนย์พยากรณ์สถานการณ์อาชญากรรมแห่งชาติ (ศอช.) กระบวนงานย่อยเกี่ยวกับการดูแลระบบโครงสร้างพื้นฐานเทคโนโลยีสารสนเทศของสำนักงาน
กระบวนงานย่อยเกี่ยวกับการดูแลระบบโครงสร้างพื้นฐานเทคโนโลยีสารสนเทศของสำนักงาน จัดทำรายงานปริมาณการใช้ครุภัณฑ์คอมพิวเตอร์
กระบวนงานย่อยเกี่ยวกับการดูแลระบบโครงสร้างพื้นฐานเทคโนโลยีสารสนเทศของสำนักงาน อัพเดทปริมานการใช้งานหน้าเว็บ DXC รายเดือน
กระบวนงานย่อยเกี่ยวกับการดูแลระบบโครงสร้างพื้นฐานเทคโนโลยีสารสนเทศของสำนักงาน พัฒนา/ปรับปรุง /บำรุงรักษา การเชื่อมโยงข้อมูลและพัฒนาระบบสืบค้นประวัติการกระทำผิด
กระบวนงานย่อยเกี่ยวกับการดูแลระบบโครงสร้างพื้นฐานเทคโนโลยีสารสนเทศของสำนักงาน จัดทำคำของบประมาณด้าน IT
กระบวนงานย่อยเกี่ยวกับการดูแลระบบโครงสร้างพื้นฐานเทคโนโลยีสารสนเทศของสำนักงาน สำรวจระดับความพร้อมการพัฒนารัฐบาลดิจิทัลหน่วยงานภาครัฐประจำปี
กระบวนงานย่อยเกี่ยวกับการดูแลระบบโครงสร้างพื้นฐานเทคโนโลยีสารสนเทศของสำนักงาน การรายงานปริมาณผู้ใช้งานระบบ DXC
กระบวนงานย่อยเกี่ยวกับการดูแลระบบโครงสร้างพื้นฐานเทคโนโลยีสารสนเทศของสำนักงาน รายงานผลการดำเนินการโครงการต่างๆ หรือผลดำเนินการตามข้อสั่งการ
กระบวนงานย่อยเกี่ยวกับการดูแลระบบโครงสร้างพื้นฐานเทคโนโลยีสารสนเทศของสำนักงาน พัฒนา/ปรับปรุง /บำรุงรักษา ระบบพยากรณ์สถานการณ์อาชญากรรม
กระบวนงานย่อยเกี่ยวกับการดูแลระบบโครงสร้างพื้นฐานเทคโนโลยีสารสนเทศของสำนักงาน ปฏิบัติงานด้านเลขานุการของคณะอนุกรรมการที่เกี่ยวข้องกับเทคโนโลยีสารสนเทศกระบวนการยุติธรรม
พัฒนา/ปรับปรุง /บำรุงรักษา การเชื่อมโยงข้อมูลและพัฒนาระบบสืบค้นประวัติการกระทำผิด พัฒนา/ปรับปรุง /บำรุงรักษา ระบบพยากรณ์สถานการณ์อาชญากรรม
พัฒนา/ปรับปรุง /บำรุงรักษา ระบบพยากรณ์สถานการณ์อาชญากรรม ข้อมูลสถานะคดี
พัฒนา/ปรับปรุง /บำรุงรักษา ระบบพยากรณ์สถานการณ์อาชญากรรม สถิติผู้กระทำผิด
พัฒนา/ปรับปรุง /บำรุงรักษา ระบบพยากรณ์สถานการณ์อาชญากรรม ข้อมูลคดี
พัฒนา/ปรับปรุง /บำรุงรักษา ระบบพยากรณ์สถานการณ์อาชญากรรม ข้อมูลสถิติ อาชญากรรม
พัฒนา/ปรับปรุง /บำรุงรักษา ระบบพยากรณ์สถานการณ์อาชญากรรม ข้อมูลผู้กระทำผิด
พัฒนา/ปรับปรุง /บำรุงรักษา ระบบพยากรณ์สถานการณ์อาชญากรรม ข้อมูลพยาน/หลักฐาน
การรายงานปริมาณผู้ใช้งานระบบ DXC ผลการดำเนินงานของ DXC
อัพเดทปริมานการใช้งานหน้าเว็บ DXC รายเดือน การรายงานปริมาณผู้ใช้งานระบบ DXC
จัดทำคำของบประมาณด้าน IT ข้อมูลงบประมาณ โครงการ
กระบวนงานย่อยเกี่ยวกับการกำกับติดตามการพัฒนาระบบสารสนเทศของหน่วยงานภายในต่าง ๆ ให้เป็นไปตามนโยบายความมั่นคงสารสนเทศ ข้อมูลเกี่ยวกับการดำเนินการตาม พ.ร.บ. การปฏิบัติราชการทางอิเล็กทรอนิกส์ พ.ศ. 2565
กระบวนงานย่อยเกี่ยวกับการกำกับติดตามการพัฒนาระบบสารสนเทศของหน่วยงานภายในต่าง ๆ ให้เป็นไปตามนโยบายความมั่นคงสารสนเทศ Backup Switch, Firewall Config
กระบวนงานย่อยเกี่ยวกับการกำกับติดตามการพัฒนาระบบสารสนเทศของหน่วยงานภายในต่าง ๆ ให้เป็นไปตามนโยบายความมั่นคงสารสนเทศ ดำเนินงานด้านความปลอดภัยตามพระราชบัญญัติการรักษาความมั่นคงปลอดภัยไซเบอร์
กระบวนงานย่อยเกี่ยวกับการกำกับติดตามการพัฒนาระบบสารสนเทศของหน่วยงานภายในต่าง ๆ ให้เป็นไปตามนโยบายความมั่นคงสารสนเทศ การรายงานผลประจำเดือนและ KPI ของศูนย์ DXC
กระบวนงานย่อยเกี่ยวกับการกำกับติดตามการพัฒนาระบบสารสนเทศของหน่วยงานภายในต่าง ๆ ให้เป็นไปตามนโยบายความมั่นคงสารสนเทศ การพัฒนาและปรับปรุงงานตามนโยบาย รองรับมาตรฐาน และข้อปฏิบัติด้านการบริหารจัดการความมั่นคงปลอดภัย
กระบวนงานย่อยเกี่ยวกับการดำเนินการเกี่ยวกับเทคโนโลยีสารสนเทศเพื่อการสนับสนุนภารกิจของสำนักงาน ตรวจสอบระบบรายวัน
กระบวนงานย่อยเกี่ยวกับการดำเนินการเกี่ยวกับเทคโนโลยีสารสนเทศเพื่อการสนับสนุนภารกิจของสำนักงาน สนับสนุนด้าน Technical สำหรับงานด้านเทคโนโลยี และ IT ขององค์กร
กระบวนงานย่อยเกี่ยวกับการดำเนินการเกี่ยวกับเทคโนโลยีสารสนเทศเพื่อการสนับสนุนภารกิจของสำนักงาน พัฒนา/ปรับปรุง/บำรุงรักษาระบบเทคโนโลยีสารสนเทศสำนักงานกิจการยุติธรรม
บุคลากรศูนย์พยากรณ์ สถานการณ์อาชญากรรมแห่งชาติ ศูนย์พยากรณ์สถานการณ์อาชญากรรมแห่งชาติ (ศอช.)
Data Object ข้อมูลเกี่ยวกับการดำเนินการตาม พ.ร.บ. การปฏิบัติราชการทางอิเล็กทรอนิกส์ พ.ศ. 2565
Data Object ข้อมูลสถิติ อาชญากรรม
Data Object สถิติผู้กระทำผิด
Data Object ข้อมูลคดี
Data Object ข้อมูลผู้กระทำผิด
Data Object ข้อมูลสถานะคดี
Data Object ข้อมูลพยาน/หลักฐาน
Data Object ผลการดำเนินงานของ DXC
Data Object ข้อมูลงบประมาณ โครงการ