PC-02 ()
PC-02
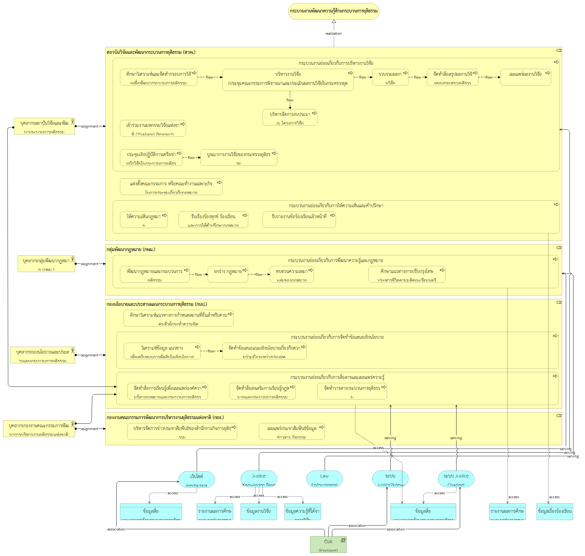
กระบวนงานพัฒนาความรู้ด้านกระบวนการยุติธรรม
สถาบันวิจัยและพัฒนากระบวนการยุติธรรม (สวพ.)
กระบวนงานย่อยเกี่ยวกับการบริหารงานวิจัย
ศึกษาวิเคราะห์และจัดทำกรอบการวิจัยเพื่อพัฒนากระบวนการยุติธรรม
บริหารงานวิจัย (ประชุมคณะกรรมการพิจารณาและประเมินผลงานวิจัยในกระทรวงยุติธรรม จัดทำ TOR อนุมัติโครงการ ทำสัญญา ติดตามประเมินผลโครงการ)
ประชุมเชิงปฏิบัติการเครือข่ายนักวิจัยในกระบวนการยุติธรรม
จัดทำสื่อสรุปผลงานวิจัยของกระทรวงยุติธรรม
รวบรวมผลงานวิจัย
เผยแพร่ผลงานวิจัย
เข้าร่วมงานมหกรรมวิจัยแห่งชาติ (Thailand Research Expo)
บูรณาการงานวิจัยของกระทรวงยุติธรรม
บริหารจัดการงบประมาณ โครงการวิจัย
แต่งตั้งคณะกรรมการ หรือคณะทำงานเฉพาะกิจ ในการประชุมเกี่ยวกับกฎหมาย
กระบวนงานย่อยเกี่ยวกับการให้ความเห็นและคำปรึกษา
ให้ความเห็นกฎหมาย
รับเรื่องร้องทุกข์ ร้องเรียน และการให้คำปรึกษากฎหมาย
รับรายงานข้อร้องเรียนเจ้าหน้าที่
กลุ่มพัฒนากฎหมาย (กพม.)
กระบวนงานย่อยเกี่ยวกับการพัฒนาความรู้และกฎหมาย
ทบทวนความเหมาะสมของกฎหมาย
ยกร่าง กฎหมาย
พัฒนากฎหมายและกระบวนการยุติธรรม ในรูปแบบโครงการ/กิจกรรม
ศึกษาแนวทางการปรับปรุงโทษ ประหารชีวิตตามมติคณะรัฐมนตรี
กองนโยบายและประสานแผนกระบวนการยุติธรรม (กนป.)
ศึกษาวิเคราะห์แนวทางการกำหนดสถานที่อื่นสำหรับควบคุมตัวผู้กระทำความผิด
กระบวนงานย่อยเกี่ยวกับการจัดทำข้อเสนอเชิงนโยบาย
วิเคราะห์ข้อมูล แนวทาง เพื่อสนับสนุนการตัดสินใจเชิงนโยบาย
จัดทำข้อเสนอแนะเชิงนโยบายเกี่ยวกับความร่วมมือระหว่างประเทศ
กระบวนงานย่อยเกี่ยวกับการสื่อสารและเผยแพร่ความรู้
จัดทำสื่อการเรียนรู้เพื่อเผยแพร่องค์ความรู้ทางกฎหมายและกระบวนการยุติธรรม
จัดทำสื่อส่งเสริมการเรียนรู้กฎหมายเเละกระบวนการยุติธรรม
จัดทำวารสารกระบวนการยุติธรรม
กองงานคณะกรรมการพัฒนาการบริหารงานยุติธรรมแห่งชาติ (กยธ.)
บริหารจัดการข่าวประชาสัมพันธ์ของสำนักงานกิจการยุติธรรม
เผยแพร่ประชาสัมพันธ์ข้อมูล ข่าวสาร กิจกรรม ภายในองค์กร
เว็บไซต์ mediadata (www.oja.go.th)
Justice Knowledge Base - JKB
Law Enforcement Indicators : LEI
ระบบ Justice2know
ระบบ Justice Channel
บุคลากรสถาบันวิจัยและพัฒนากระบวนการยุติธรรม (สวพ.)
บุคลากรกลุ่มพัฒนากฎหมาย (กพม.)
บุคลากรกองนโยบายและประสานแผนกระบวนการยุติธรรม (กนป.)
บุคลากรกองงานคณะกรรมการพัฒนาการบริหารงานยุติธรรมแห่งชาติ (กยธ.)
ข้อมูลสื่อ และเอกสารด้านกระบวนการยุติธรรม
รายงานผลการศึกษาและยกร่างกฎหมาย
ข้อมูลงานวิจัย
ข้อมูลความรู้ที่ได้จากการวิจัย
ข้อมูลสื่อ และเอกสารด้านกระบวนการยุติธรรม
OJA (Fortinet)
รายงานผลการศึกษาและยกร่างกฎหมาย
ข้อมูลเรื่องร้องเรียน
สถาบันวิจัยและพัฒนากระบวนการยุติธรรม (สวพ.) กระบวนงานย่อยเกี่ยวกับการบริหารงานวิจัย
สถาบันวิจัยและพัฒนากระบวนการยุติธรรม (สวพ.) แต่งตั้งคณะกรรมการ หรือคณะทำงานเฉพาะกิจ ในการประชุมเกี่ยวกับกฎหมาย
สถาบันวิจัยและพัฒนากระบวนการยุติธรรม (สวพ.) กระบวนงานย่อยเกี่ยวกับการให้ความเห็นและคำปรึกษา
สถาบันวิจัยและพัฒนากระบวนการยุติธรรม (สวพ.) กระบวนงานพัฒนาความรู้ด้านกระบวนการยุติธรรม
กระบวนงานย่อยเกี่ยวกับการบริหารงานวิจัย ศึกษาวิเคราะห์และจัดทำกรอบการวิจัยเพื่อพัฒนากระบวนการยุติธรรม
กระบวนงานย่อยเกี่ยวกับการบริหารงานวิจัย บริหารงานวิจัย (ประชุมคณะกรรมการพิจารณาและประเมินผลงานวิจัยในกระทรวงยุติธรรม จัดทำ TOR อนุมัติโครงการ ทำสัญญา ติดตามประเมินผลโครงการ)
กระบวนงานย่อยเกี่ยวกับการบริหารงานวิจัย ประชุมเชิงปฏิบัติการเครือข่ายนักวิจัยในกระบวนการยุติธรรม
กระบวนงานย่อยเกี่ยวกับการบริหารงานวิจัย จัดทำสื่อสรุปผลงานวิจัยของกระทรวงยุติธรรม
กระบวนงานย่อยเกี่ยวกับการบริหารงานวิจัย รวบรวมผลงานวิจัย
กระบวนงานย่อยเกี่ยวกับการบริหารงานวิจัย เผยแพร่ผลงานวิจัย
กระบวนงานย่อยเกี่ยวกับการบริหารงานวิจัย เข้าร่วมงานมหกรรมวิจัยแห่งชาติ (Thailand Research Expo)
กระบวนงานย่อยเกี่ยวกับการบริหารงานวิจัย บูรณาการงานวิจัยของกระทรวงยุติธรรม
กระบวนงานย่อยเกี่ยวกับการบริหารงานวิจัย บริหารจัดการงบประมาณ โครงการวิจัย
ศึกษาวิเคราะห์และจัดทำกรอบการวิจัยเพื่อพัฒนากระบวนการยุติธรรม บริหารงานวิจัย (ประชุมคณะกรรมการพิจารณาและประเมินผลงานวิจัยในกระทรวงยุติธรรม จัดทำ TOR อนุมัติโครงการ ทำสัญญา ติดตามประเมินผลโครงการ)
บริหารงานวิจัย (ประชุมคณะกรรมการพิจารณาและประเมินผลงานวิจัยในกระทรวงยุติธรรม จัดทำ TOR อนุมัติโครงการ ทำสัญญา ติดตามประเมินผลโครงการ) บริหารจัดการงบประมาณ โครงการวิจัย
บริหารงานวิจัย (ประชุมคณะกรรมการพิจารณาและประเมินผลงานวิจัยในกระทรวงยุติธรรม จัดทำ TOR อนุมัติโครงการ ทำสัญญา ติดตามประเมินผลโครงการ) รวบรวมผลงานวิจัย
ประชุมเชิงปฏิบัติการเครือข่ายนักวิจัยในกระบวนการยุติธรรม บูรณาการงานวิจัยของกระทรวงยุติธรรม
จัดทำสื่อสรุปผลงานวิจัยของกระทรวงยุติธรรม เผยแพร่ผลงานวิจัย
รวบรวมผลงานวิจัย จัดทำสื่อสรุปผลงานวิจัยของกระทรวงยุติธรรม
กระบวนงานย่อยเกี่ยวกับการให้ความเห็นและคำปรึกษา ให้ความเห็นกฎหมาย
กระบวนงานย่อยเกี่ยวกับการให้ความเห็นและคำปรึกษา รับเรื่องร้องทุกข์ ร้องเรียน และการให้คำปรึกษากฎหมาย
กระบวนงานย่อยเกี่ยวกับการให้ความเห็นและคำปรึกษา รับรายงานข้อร้องเรียนเจ้าหน้าที่
กระบวนงานย่อยเกี่ยวกับการให้ความเห็นและคำปรึกษา ข้อมูลเรื่องร้องเรียน
กลุ่มพัฒนากฎหมาย (กพม.) กระบวนงานย่อยเกี่ยวกับการพัฒนาความรู้และกฎหมาย
กระบวนงานย่อยเกี่ยวกับการพัฒนาความรู้และกฎหมาย ทบทวนความเหมาะสมของกฎหมาย
กระบวนงานย่อยเกี่ยวกับการพัฒนาความรู้และกฎหมาย ยกร่าง กฎหมาย
กระบวนงานย่อยเกี่ยวกับการพัฒนาความรู้และกฎหมาย พัฒนากฎหมายและกระบวนการยุติธรรม ในรูปแบบโครงการ/กิจกรรม
กระบวนงานย่อยเกี่ยวกับการพัฒนาความรู้และกฎหมาย ศึกษาแนวทางการปรับปรุงโทษ ประหารชีวิตตามมติคณะรัฐมนตรี
กระบวนงานย่อยเกี่ยวกับการพัฒนาความรู้และกฎหมาย รายงานผลการศึกษาและยกร่างกฎหมาย
ยกร่าง กฎหมาย ทบทวนความเหมาะสมของกฎหมาย
พัฒนากฎหมายและกระบวนการยุติธรรม ในรูปแบบโครงการ/กิจกรรม ยกร่าง กฎหมาย
กองนโยบายและประสานแผนกระบวนการยุติธรรม (กนป.) ศึกษาวิเคราะห์แนวทางการกำหนดสถานที่อื่นสำหรับควบคุมตัวผู้กระทำความผิด
กองนโยบายและประสานแผนกระบวนการยุติธรรม (กนป.) กระบวนงานย่อยเกี่ยวกับการจัดทำข้อเสนอเชิงนโยบาย
กองนโยบายและประสานแผนกระบวนการยุติธรรม (กนป.) กระบวนงานย่อยเกี่ยวกับการสื่อสารและเผยแพร่ความรู้
กระบวนงานย่อยเกี่ยวกับการจัดทำข้อเสนอเชิงนโยบาย วิเคราะห์ข้อมูล แนวทาง เพื่อสนับสนุนการตัดสินใจเชิงนโยบาย
กระบวนงานย่อยเกี่ยวกับการจัดทำข้อเสนอเชิงนโยบาย จัดทำข้อเสนอแนะเชิงนโยบายเกี่ยวกับความร่วมมือระหว่างประเทศ
วิเคราะห์ข้อมูล แนวทาง เพื่อสนับสนุนการตัดสินใจเชิงนโยบาย จัดทำข้อเสนอแนะเชิงนโยบายเกี่ยวกับความร่วมมือระหว่างประเทศ
กระบวนงานย่อยเกี่ยวกับการสื่อสารและเผยแพร่ความรู้ จัดทำสื่อการเรียนรู้เพื่อเผยแพร่องค์ความรู้ทางกฎหมายและกระบวนการยุติธรรม
กระบวนงานย่อยเกี่ยวกับการสื่อสารและเผยแพร่ความรู้ จัดทำสื่อส่งเสริมการเรียนรู้กฎหมายเเละกระบวนการยุติธรรม
กระบวนงานย่อยเกี่ยวกับการสื่อสารและเผยแพร่ความรู้ จัดทำวารสารกระบวนการยุติธรรม
กระบวนงานย่อยเกี่ยวกับการสื่อสารและเผยแพร่ความรู้ ข้อมูลสื่อ และเอกสารด้านกระบวนการยุติธรรม
กองงานคณะกรรมการพัฒนาการบริหารงานยุติธรรมแห่งชาติ (กยธ.) บริหารจัดการข่าวประชาสัมพันธ์ของสำนักงานกิจการยุติธรรม
กองงานคณะกรรมการพัฒนาการบริหารงานยุติธรรมแห่งชาติ (กยธ.) เผยแพร่ประชาสัมพันธ์ข้อมูล ข่าวสาร กิจกรรม ภายในองค์กร
เว็บไซต์ mediadata (www.oja.go.th) กลุ่มพัฒนากฎหมาย (กพม.)
เว็บไซต์ mediadata (www.oja.go.th) ข้อมูลสื่อ และเอกสารด้านกระบวนการยุติธรรม
Justice Knowledge Base - JKB กระบวนงานย่อยเกี่ยวกับการบริหารงานวิจัย
Justice Knowledge Base - JKB ข้อมูลงานวิจัย
Justice Knowledge Base - JKB รายงานผลการศึกษาและยกร่างกฎหมาย
Justice Knowledge Base - JKB ข้อมูลความรู้ที่ได้จากการวิจัย
Law Enforcement Indicators : LEI กลุ่มพัฒนากฎหมาย (กพม.)
ระบบ Justice2know กระบวนงานย่อยเกี่ยวกับการสื่อสารและเผยแพร่ความรู้
ระบบ Justice Channel กระบวนงานย่อยเกี่ยวกับการสื่อสารและเผยแพร่ความรู้
ระบบ Justice Channel ข้อมูลสื่อ และเอกสารด้านกระบวนการยุติธรรม
บุคลากรสถาบันวิจัยและพัฒนากระบวนการยุติธรรม (สวพ.) สถาบันวิจัยและพัฒนากระบวนการยุติธรรม (สวพ.)
บุคลากรสถาบันวิจัยและพัฒนากระบวนการยุติธรรม (สวพ.) กระบวนงานย่อยเกี่ยวกับการสื่อสารและเผยแพร่ความรู้
บุคลากรกลุ่มพัฒนากฎหมาย (กพม.) กลุ่มพัฒนากฎหมาย (กพม.)
บุคลากรกองนโยบายและประสานแผนกระบวนการยุติธรรม (กนป.) กองนโยบายและประสานแผนกระบวนการยุติธรรม (กนป.)
บุคลากรกองงานคณะกรรมการพัฒนาการบริหารงานยุติธรรมแห่งชาติ (กยธ.) กองงานคณะกรรมการพัฒนาการบริหารงานยุติธรรมแห่งชาติ (กยธ.)
บุคลากรกองงานคณะกรรมการพัฒนาการบริหารงานยุติธรรมแห่งชาติ (กยธ.) กระบวนงานย่อยเกี่ยวกับการสื่อสารและเผยแพร่ความรู้
OJA (Fortinet) เว็บไซต์ mediadata (www.oja.go.th)
OJA (Fortinet) ระบบ Justice2know
OJA (Fortinet) ระบบ Justice Channel